中化装备拟并购两家公司股票停牌,预计不超过10个交易日
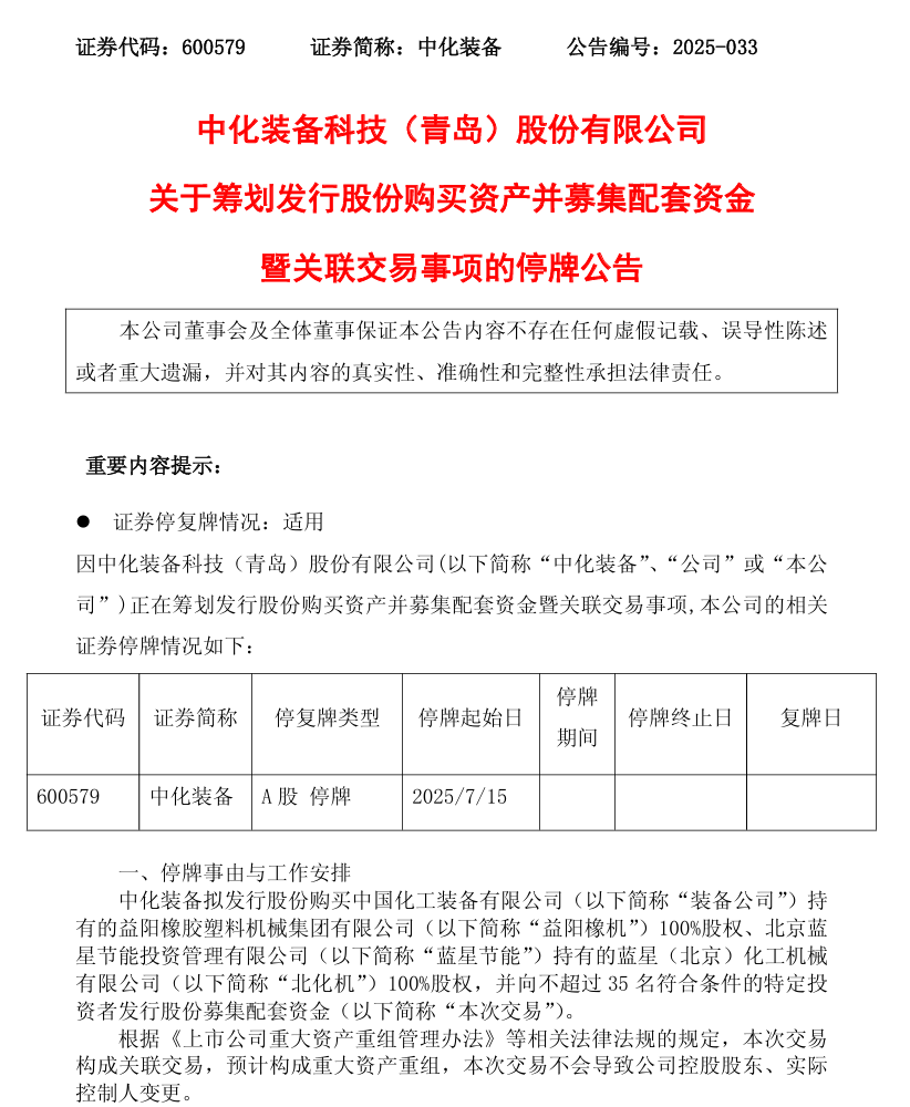
【鹿光网】中化装备周一(7月14日)晚发布公告称,公司拟通过发行股份方式收购益阳橡胶塑料机械集团有限公司(简称“益阳橡机”)和蓝星(北京)化工机械有限公司(简称“北化机”)各100%股权,并同步向不超过35名特定投资者募集配套资金。此次交易构成关联交易,预计属于重大资产重组,公司股票自7月15日起停牌,停牌时间预计不超过10个交易日。
公告显示,益阳橡机成立于2000年,注册资本8500万元,主营橡塑机械、环保设备制造及技术服务等业务。北化机成立于2006年,注册资本2亿元,主营炼油化工专用设备制造及相关技术服务。

7月14日,中化装备已与中国化工装备有限公司、北京蓝星节能投资管理有限公司分别签署股权收购意向协议,明确拟通过发行股份收购上述两家公司的全部股权。交易各方将就资产范围、交易方式、定价等进行后续协商,交易完成后不会导致公司控股股东或实际控制人发生变更。
同日晚间,中化装备还发布2025年半年度业绩预告,预计上半年归属于母公司净利润为-2206.45万元至-1470.97万元,较2024年同期的-2.87亿元明显减亏。

公司表示,受石化、橡胶轮胎等行业投资放缓影响,设备需求承压,化工装备与橡胶机械业务收入同比下降。不过,2024年12月底公司完成重大资产重组,剥离海外亏损业务后,财务状况显著改善。